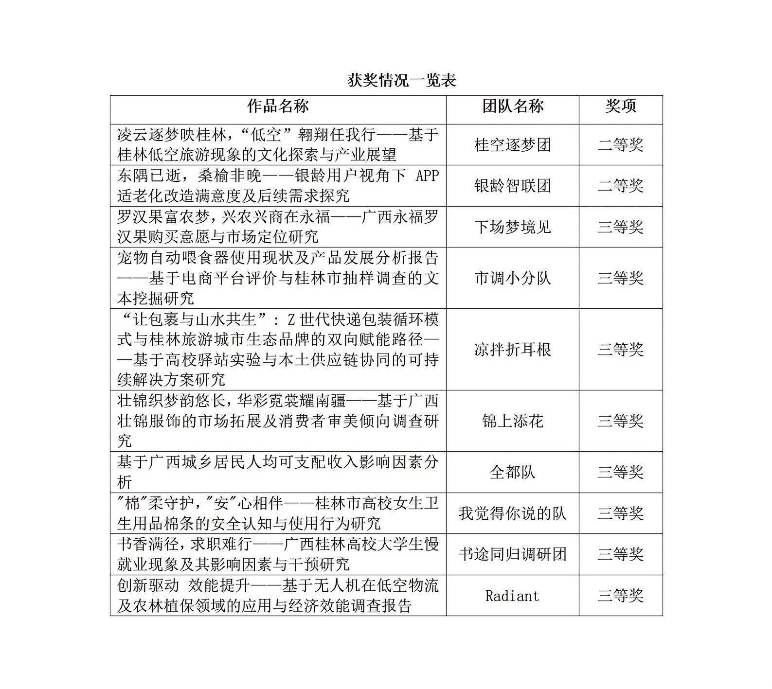
近期,由中国商业统计学会主办、广西财经学院承办的“正大杯第十五届全国大学生市场调查与分析大赛广西区选拔赛(本科生组)”顺利落下帷幕。本次大赛吸引了广西区内30所高校的7500余名本科生参加,322支团队晋级区赛。经过激烈角逐,我校参赛团队凭借扎实的专业知识、出色的团队协作以及创新的研究思路,在众多参赛队伍中脱颖而出,最终荣获二等奖2项,三等奖8项。
本次大赛作为2025年广西高校大学生学科专业竞赛B类赛事,具体包括知识赛网考(本科)、校实践赛选拔、区选拔赛报告评审、区选拔赛决赛等环节。旨在引导大学生创新和实践,提高大学生组织、策划、调查实施及数据处理与分析等专业实战能力,培养大学生的社会责任感、服务意识、市场敏锐度和团队协作精神。以赛促学、以赛促教、以赛促改、以赛促创,促进教育链、人才链、产业链的有机衔接,为社会经济发展服务。
我校自接到大赛通知起,便高度重视、积极响应,将此次大赛视为提升学生专业能力、检验教学成果的重要契机。工商管理学院作为承办单位,全面负责赛事的组织与筹备工作,联合金融与法律学院、信息工程学院共同备赛。在备赛过程中,工商管理学院精心组织、周密安排,为参赛学生提供了全方位的指导与支持。此次参赛成绩的取得,离不开学校在专业教学上的深耕细作,也离不开学生们在实践中的积极探索。接下来,学校将认真总结大赛经验,进一步优化人才培养方案,提升人才培养质量,鼓励学生在市场调查与分析领域不断探索创新,为社会经济发展培养更多具有社会责任感、创新意识和实践能力的专业人才。

(一审:王春莉 二审:奉莹莹 三审:伍林蓉)