近日,自治区教育厅下发《关于公布习近平新时代中国特色社会主义思想大学习领航计划2022年系列主题活动获奖作品名单的通知》,我校马克思主义学院推送的两部作品在2022年“我心中的思政课”全区高校大学生微电影展示活动获得三等奖。
“我心中的思政课”全区高校微电影展示活动是自治区教育厅为深入贯彻落实习近平总书记关于“大思政课”的重要指示批示精神,充分发挥高校思政课立德树人关键课程作用的重要主题活动。旨在坚持不懈用习近平新时代中国特色社会主义思想铸魂育人,引导学生深刻认识“两个确立”的决定性意义,增强“四个意识”,坚定“四个自信”,以实际行动迎接党的二十大胜利召开。“我心中的思政课”全区高校微电影展示活动自5月开展以来,经各高校推荐,自治区教育厅组织专家评审,认定“我心中的思政课”全区高校大学生微电影展示活动优秀作品101部,其中本科组一等奖6部、二等奖11部、三等奖39部。
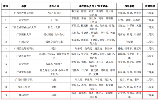
微电影获奖作品《华年》是由马克思主义学院亓爱艳、张常永、潘济华老师指导,学生团队彭迪、蓝棋加、廖森、林之人、阳曜州、钟君陶共同制作。作品通过一场“沉浸式”教学实践,让同学们跨越时空对话革命先辈,重现革命先辈的灿烂华年,从而让大家切身感受到了老一辈共产党人向死而生、燃烧自我的伟大精神,展现了新时代大学生前赴后继跟党走,坚定理想信念,勇担时代使命的精神风貌。《历史的续集,时代的新章》由马克思主义学院刘莹、张常永、马俊涛老师指导,学生团队黄兰妮、林兰沁、瞿梦影、农林林、邓慧琳、张阳军共同制作。作品复现了黄文秀扶贫工作中的典型案例,讲述扶贫工作者的心路历程,彰显了脱贫攻坚的工作者上下同心、尽锐出战、精准务实、开拓创新、攻坚克难、不负人民的脱贫攻坚精神,同时引导新时代大学生赓续黄文秀的精神、接续时代的使命。
两部获奖作品是我校马克思主义学院深入学习贯彻习近平总书记考察中国人民大学重要讲话精神,紧紧围绕立德树人根本任务,使大学生在“大思政课”中受教育、长才干、作贡献、坚定不移听党话、跟党走,是构建大思政育人体系的缩影和见证。


《年华》获微电影三等奖

《历史的续集,时代的新章》获微电影三等奖